A Single-Stage Bridgeless PFC Charger WithEnhanced Power Quality for LEV-Mounted Solar PVPanel

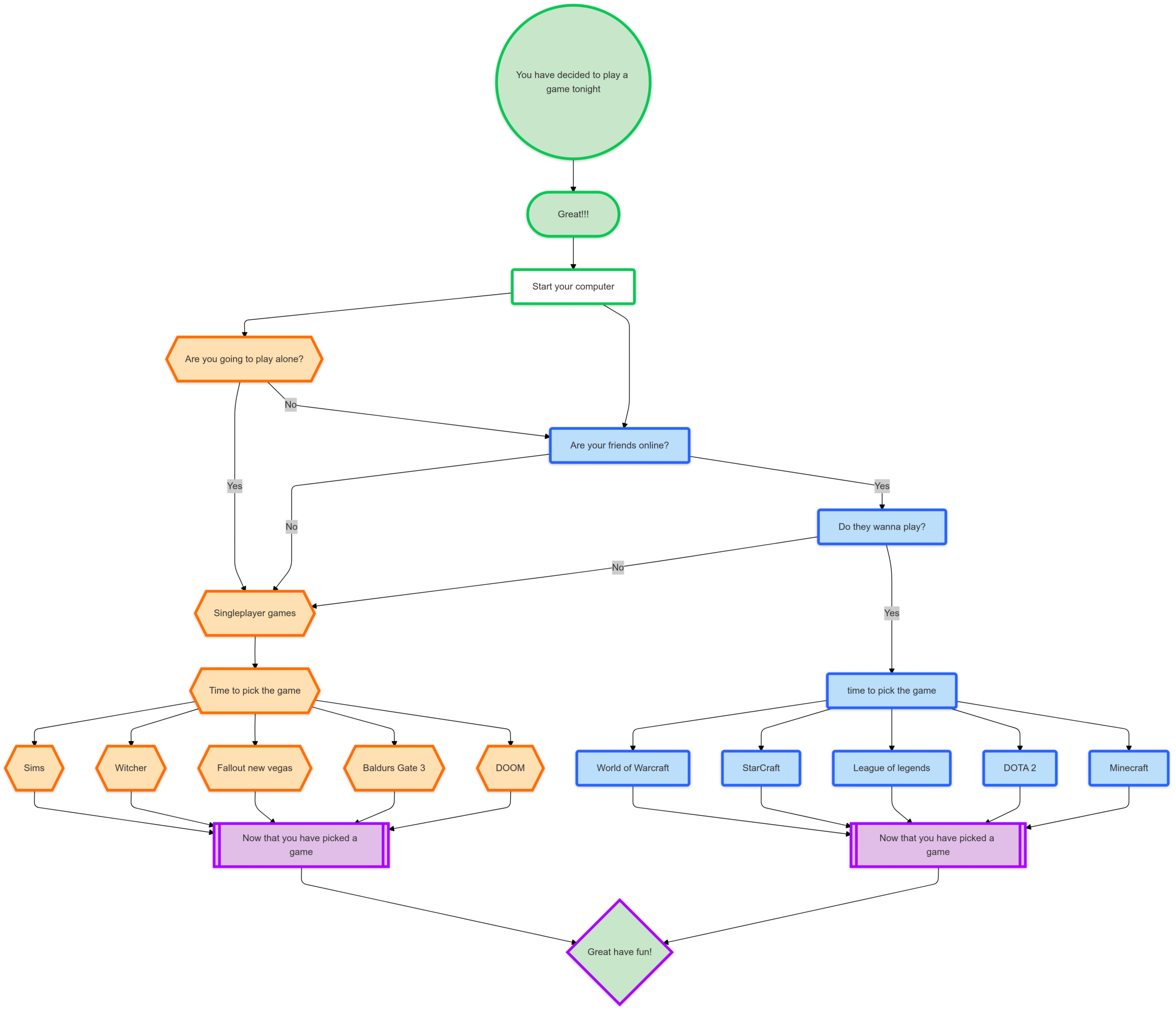
Flowchart showing the working process of a single-stage bridgeless PFC charger for solar PV-based LEV system
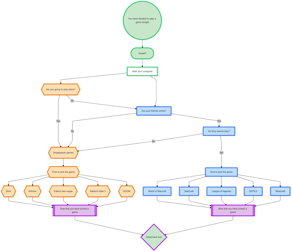
Flowchart representing the control and power flow of the single-stage bridgeless PFC charger for solar-powered light electric vehicle applications

Introduction

Light Electric Vehicles (LEVs) increasingly use onboard solar PV panels to augment battery charging and extend range. However, conventional PV charge interfaces and rectifier-based chargers can introduce poor power factor, high current ripple, and electromagnetic interference, which degrade power quality and reduce charging efficiency. This project proposes a single-stage bridgeless Power Factor Correction (PFC) charger tailored for LEV-mounted solar PV panels, aiming to provide efficient energy transfer, high power factor, reduced conduction losses, and
improved power quality suitable for mobile applications.

Objectives

Design a single-stage bridgeless PFC charger optimized for LEV-mounted solar PV systems.Achieve high power factor (>0.98) and low Total Harmonic Distortion (THD) at the input. Reduce conduction and switching losses compared to conventional bridged topologies. Integrate MPPT (Maximum Power Point Tracking) with PFC control for maximum energy harvest. Validate performance through simulation and a compact hardware prototype suitable for vehicle mounting.

Methodology

The proposed charger employs a single-stage bridgeless topology combining PFC and DC-DC/Battery charging functions in one stage to reduce component count and improve efficiency. A digital controller (DSP or microcontroller) will run a combined MPPT and PFC algorithm to regulate input current shape and extract maximum power from the PV panel. Simulations will be performed in MATLAB/Simulink to analyze steady-state and dynamic behavior, followed by a hardware prototype using synchronous switches and low-loss components to demonstrate improved power quality and thermal performance.

Expected Outcomes

High power factor and low input current THD, meeting relevant standards for power quality. Reduced conduction losses and higher overall charging efficiency compared to bridged designs. Compact, lightweight design suitable for LEV installation. Successful integration of MPPT with PFC control for improved energy harvesting under varying irradiance. Experimental validation showing enhanced battery charging performance and thermal reliability.

Applications

  • Onboard solar charging for light electric vehicles (e-bikes, e-scooters, small EVs).
  • Portable solar chargers requiring high efficiency and good power quality.
  • Battery management systems in hybrid solar-assisted vehicles.
  • Energy-harvesting modules for off-grid micro mobility solutions.

Leave a Comment

Your email address will not be published. Required fields are marked *

Scroll to Top