Introduction
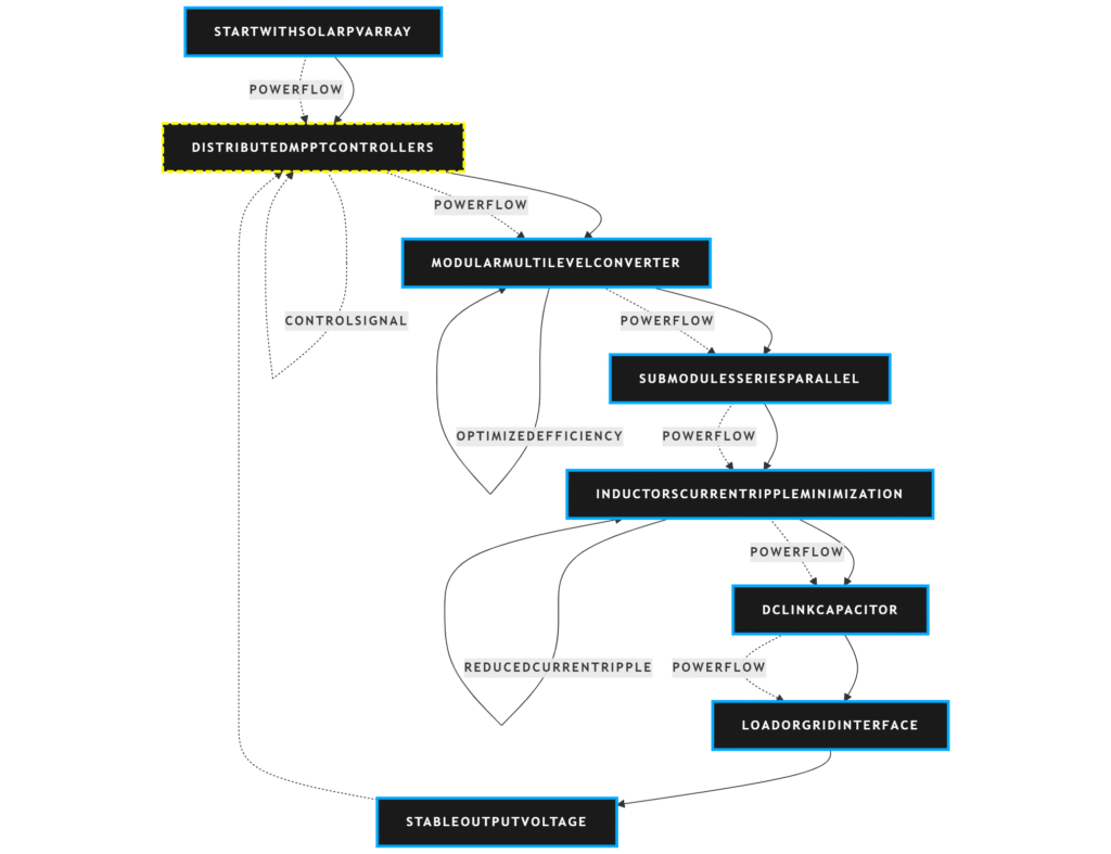
This project addresses the challenge of minimizing inductor current ripple in photovoltaic (PV)-fed modular multilevel DC-DC converters implementing distributed Maximum Power Point Tracking (MPPT) control. Inductor current ripple can degrade performance, efficiency, and lifespan of converter systems. By optimizing current ripple in each module and employing distributed MPPT control, improved energy extraction and converter reliability can be achieved, suitable for large-scale PV power conversion systems.
Objectives
- To analyze the sources and effects of inductor current ripple in modular multilevel DC-DC converters.
- To design and implement ripple minimization strategies in conjunction with distributed MPPT.
- To enhance overall power conversion efficiency and reduce stress on converter components.
- To validate the proposed approach via simulation and experimental prototype testing.
Methodologies
- Study of modular multilevel DC-DC converter topologies and distributed MPPT algorithms.
- Mathematical modeling of inductor current ripple and control approaches for ripple reduction.
- Simulation of ripple minimization effects using MATLAB/Simulink.
- Experimental validation with PV modules and modular multilevel converter prototypes.
Expected Outcomes
- Significant reduction in inductor current ripple, improving converter efficiency and reliability.
- Enhanced power extraction with distributed MPPT control minimizing power losses.
- Improved thermal management and lifespan of converter components.
- Validation of proposed methods through simulation and practical experimentation.
Applications
- Large-scale photovoltaic power conversion and grid integration.
- Renewable energy systems requiring modular DC-DC conversion.
- Energy storage systems with modular power electronics.
- Smart grid and distributed generation applications.


