Design and Implementation of Bidirectional EV On-Board Charger

Block diagram of bidirectional EV on-board charger showing power flow between AC grid, converters, battery, and control system.
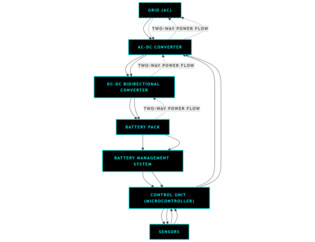
Block Diagram of Bidirectional EV On-Board Charger illustrating two-way power flow between grid and electric vehicle battery.

Introduction

This project focuses on the design and implementation of a bidirectional electric vehicle (EV) on-board charger (OBC) capable of charging the vehicle battery from the grid and feeding energy back to the grid or load during vehicle-to-grid (V2G) and vehicle-to-home (V2H) operations. The bidirectional capability enhances energy management, supports grid stability, and offers additional functionalities like backup power supply during outages. The charger integrates a full-bridge AC-DC converter and a reversible DC-DC stage for efficient power conversion.

Objectives

  • To design a full-featured bidirectional EV on-board charger capable of G2V, V2G, and V2H modes.
  • To implement control algorithms for sinusoidal current draw and unity power factor during charging.
  • To ensure seamless power flow reversal for grid support and backup power.
  • To validate the system via simulation and prototype testing under various operating conditions.

Methodologies

  • Circuit design integrating a full-bridge AC-DC bidirectional converter with a DC-DC converter for battery interfacing.
  • Control algorithm development for power factor correction, battery charging, and discharging modes.
  • Modeling and simulation using MATLAB/Simulink or similar tools.
  • Hardware prototype development and experimental performance evaluation.
  • Testing under conditions simulating grid power, home load, and battery states.

Expected Outcomes

  • A reliable bidirectional EV charger supporting multiple energy flow directions and grid support services.
  • Improved power quality with near-unity power factor and reduced harmonics during charging.
  • Seamless transition between charging, grid feed-in, and backup power modes.
  • Prototype validation demonstrating efficient and stable charger operation.

Applications

  • Electric vehicles requiring advanced onboard charging and grid interaction.
  • Smart grids leveraging EVs for energy storage and distribution support.
  • Backup power systems for residential or commercial applications using EV batteries.
  • Renewable energy systems integrated with EV charging infrastructure.

Leave a Comment

Your email address will not be published. Required fields are marked *

Scroll to Top