Design and Implementation of a Converter Circuit for Multi Output EV Charger
By
Project
/ 01/10/2025
Introduction
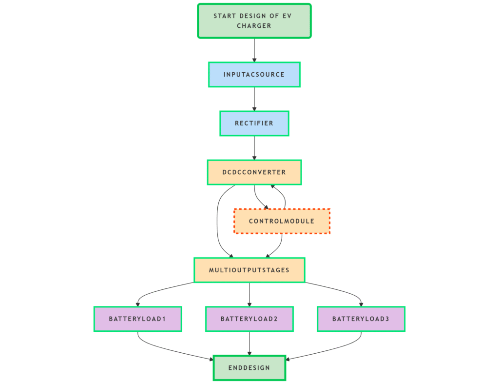
This project presents the design and implementation of a converter circuit for multi-output electric vehicle (EV) chargers. The charger can provide multiple voltage outputs suited for charging different EV battery types and models. The converter circuit typically involves a power factor correction (PFC) stage, AC-DC conversion, and a DC-DC converter stage, such as a SEPIC (Single-Ended Primary Inductor Converter), capable of stepping up or down voltage as required. This multi-output approach increases charger versatility and user convenience.
Objectives
- To design a multi-output EV charger converter circuit capable of delivering regulated voltage outputs for various EV batteries.
- To implement efficient power conversion stages: AC-DC and DC-DC converters with PFC.
- To enhance power quality with low harmonic distortion and high power factor.
- To validate the design through simulations and prototype implementation.
Methodologies
- Analysis of charging requirements for multiple EV battery voltages and charging standards.
- Design of PFC-based AC-DC converter followed by SEPIC converter stage for flexible output voltage.
- Simulation of converter operation under variable load conditions using MATLAB/Simulink.
- Development of a hardware prototype for real-time testing and performance evaluation.
- Measurement of output voltage regulation, efficiency, power factor, and harmonic distortion.
Expected Outcomes
- Multi-output EV charger circuit capable of charging different EV battery packs efficiently.
- High power factor and low total harmonic distortion at the input.
- Reliable voltage regulation across multiple outputs ensuring battery safety and performance.
- Practical solution improving EV charging convenience and accessibility.
Applications
- Multi-output EV charging stations and onboard chargers.
- Electric vehicle servicing centers requiring flexible battery charging.
- Smart grids with integrated EV charging infrastructure.
- Home and commercial EV charging solutions.


